(通讯员:蔡秀丽、陈雯 ;审核:吴乐盈、王娜)近日,2025年第十届“科云杯”全国学生财会职业能力大赛全国赛系列赛事顺利落幕。我校776net必赢官网的两支代表队从全国本科组1234支精英队伍中脱颖而出,不仅包揽湖北省冠亚军,更双双斩获全国一等奖,以卓越成绩彰显了我校财管专业教学实力与学生综合素养。

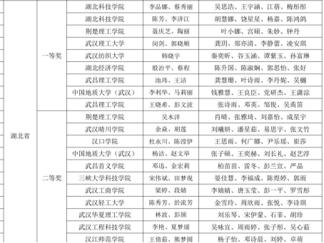
(获奖公告)
作为教育部《全国普通高校大学生竞赛分析报告》认定的A类赛事,“科云杯”全国大学生财会职业能力大赛始终以高标准、高规格立足,是检验高校财会类专业教学质量与学生实践能力的核心平台。本届赛事吸引了全国各省市高校千余支本科组队伍同台竞技,竞争激烈程度再创历史新高。学校高度重视此次赛事,776net必赢官网李品娜、陈芳、蔡秀丽三位教师与财务处李济江老师组成核心指导团队,从备赛方案制定、专业知识梳理到实战模拟演练,全程为参赛学生提供精准指导与全力支持。
按照大赛规则,比赛以学校为单位组队参赛,不得跨校组队,每个学校限报2支队伍参赛,每支队伍4名选手组成。比赛采用团队赛形式,总时长300分钟,评分系统自动评判,总分为800分。我校两支队伍均由财务管理专业学生组成,第一支队伍(23级财务管理专业吴思浩、王宇涵、江蓓、梅彤彤)凭借扎实的专业基础、默契的团队协作与高效的问题解决能力,以总分727.20分的优异成绩位列湖北省第一、全国第二名。第二支队伍(23级财务管理专业胡慧娜、饶星星、杨嘉、陈鸿鸽)同样展现出强劲的竞争力,以693.11分的总成绩位列湖北省第二、全国第十三名。两队不仅在会计核算、财务管理、税务筹划等核心模块中表现突出,在案例分析与实战操作环节展现出优秀的专业素养,实现“以赛促教、以赛促学、学赛结合”的育人目标。
赛后,指导老师与参赛队员围绕备赛经历、难题破解、赛事对学习与职业规划的影响,以及学院人才培养特色与教学科研启示等话题分享了感悟。
23级财务管理专业吴思浩(第一队总账会计):“上半场竞赛中,我面临诸多业务处理与流程难题,一度无从下手。但我没有放弃,反而加倍努力钻研,将每笔业务反复理解、不断实操,同时与团队分享心得,在试错中优化方法。这也让我深刻意识到,数字化时代下,财务工作者面临的不仅是简单账务处理,更要适应未来智能化财务处理与业财税一体化发展的趋势。”

(参赛队员:23级财务管理专业吴思浩)
23级财务管理专业胡慧娜(第二队总账会计):“备赛中最难忘的是首次攻克百笔业务的经历。我需精准完成前三十天账务,为成本会计后续核算铺垫,业务量大、时间紧迫且担心耽误组员进度,让我倍感压力。后来我们主动摸索并借鉴其他队伍经验,总结实用方法:做账由易到难、灵活变通,总账与成本会计互帮互助;团队精准分工、高效配合,并行作业节省时间;大家大胆沟通想法、良性磨合,队友亦是朋友,闲暇时交流互助、凝聚合力。”

(参赛队员:胡慧娜)

(参赛队员:江蓓)
23级财务管理专业江蓓(第一队队员):“校内赛上半场初期,我们因过度执着‘零失误’目标,加之对过往训练题型掌握不够扎实,临场又遭遇陌生新题型,实操流程推进速度比日常训练慢了近30%。且流程推进至‘下一个业务日’后,才发现前期数据存在误差,最终导致比赛时间耗尽时,整套业务流程未能完整收尾。后续训练中,我们针对性调整:摆正心态,赛前强化题型覆盖;临场优化分工、提速效率,增设流程节点校验,避免数据误差延误进度。这段经历是打磨专业能力、锤炼抗压素养的宝贵历练,未来我会带着这份坚持深耕财税技能,在学习中沉淀自我。”
23级财务管理专业饶星星(第二队队员):“备赛期间,我们分阶段攻克核心难题、提炼实践感悟。上半场聚焦出纳业务,通过团队研讨、借鉴他组经验逐步破解难点;下半场备赛时,曾因环节衔接偏差、操作流程不熟悉导致进度滞后、频繁碰壁。后期我们精细化深耕难点,采纳师友建议优化协作模式、科学钻研方法,最终将下半场完成时间从3小时压缩至2小时内。这次经历让我们深刻领悟:细心筑牢根基,深耕破解难题,科学化钻研与同心协作助力突破,三者相辅相成,方能在求学与未来职场中行稳致远。”

(参赛队员:23级财务管理专业饶星星)

(指导教师:李品娜)
指导教师李品娜:“学校与学院高度重视学科竞赛,财务管理专业积极响应并参与‘科云杯’,获得了全方位支持。两支队伍从全国1234支队伍中脱颖而出,斩获全国第二、第十三名,包揽湖北省冠亚军,实现专业发展的里程碑式突破。这既是学生辛勤付出的成果,也是学院‘以赛促学、知行合一’培养理念的生动实践。”

(两支代表团队及指导老师大合影)
指导教师陈芳:“备赛中,我们按4人团队配置精准分工,聚焦核心竞赛环节,通过‘三阶体系’强化学生技能,引入真实企业数据开展比赛案例实操。专业以‘数字化+智能化’为导向,深化赛教融合,构建三级实践教学体系,指导教师全程精准护航,助力学生提升实战能力。”
指导教师蔡秀丽:“未来,专业将以大赛为风向标,增设行业前沿课程内容,推广‘以赛促学’培养模式,持续推进教学改革,打通‘学习-竞赛-就业’一体化通道,助力学生全面成长。此次竞赛也让选手们巩固了专业知识,提升了实践能力与协作意识,为职业发展奠定了坚实基础。”
指导教师李济江:“‘科云杯’不仅考察学生的专业技能,更锤炼了他们的抗压能力、沟通能力与复杂问题解决能力,这些正是打通就业‘最后一公里’的关键素养。作为实战指导老师,我们将继续把赛事中的行业前沿内容融入课程体系,让更多学生在实践中提升核心竞争力,成长为适应新时代经济发展需求的高素质财会人才。”
此次双项全国一等奖的斩获,既是对参赛师生数月辛勤付出的最佳回报,更是我校776net必赢官网财务管理专业建设成果的集中展现。近年来,776net必赢官网始终聚焦学科发展前沿,不断优化课程体系,强化实践教学环节,通过组建专业竞赛指导团队、搭建校企合作实践平台等举措,为学生成长成才提供优质资源保障。未来,学院将以此次赛事为契机,进一步深化教学改革,持续提升人才培养质量,为财会领域输送更多高素质应用型人才。